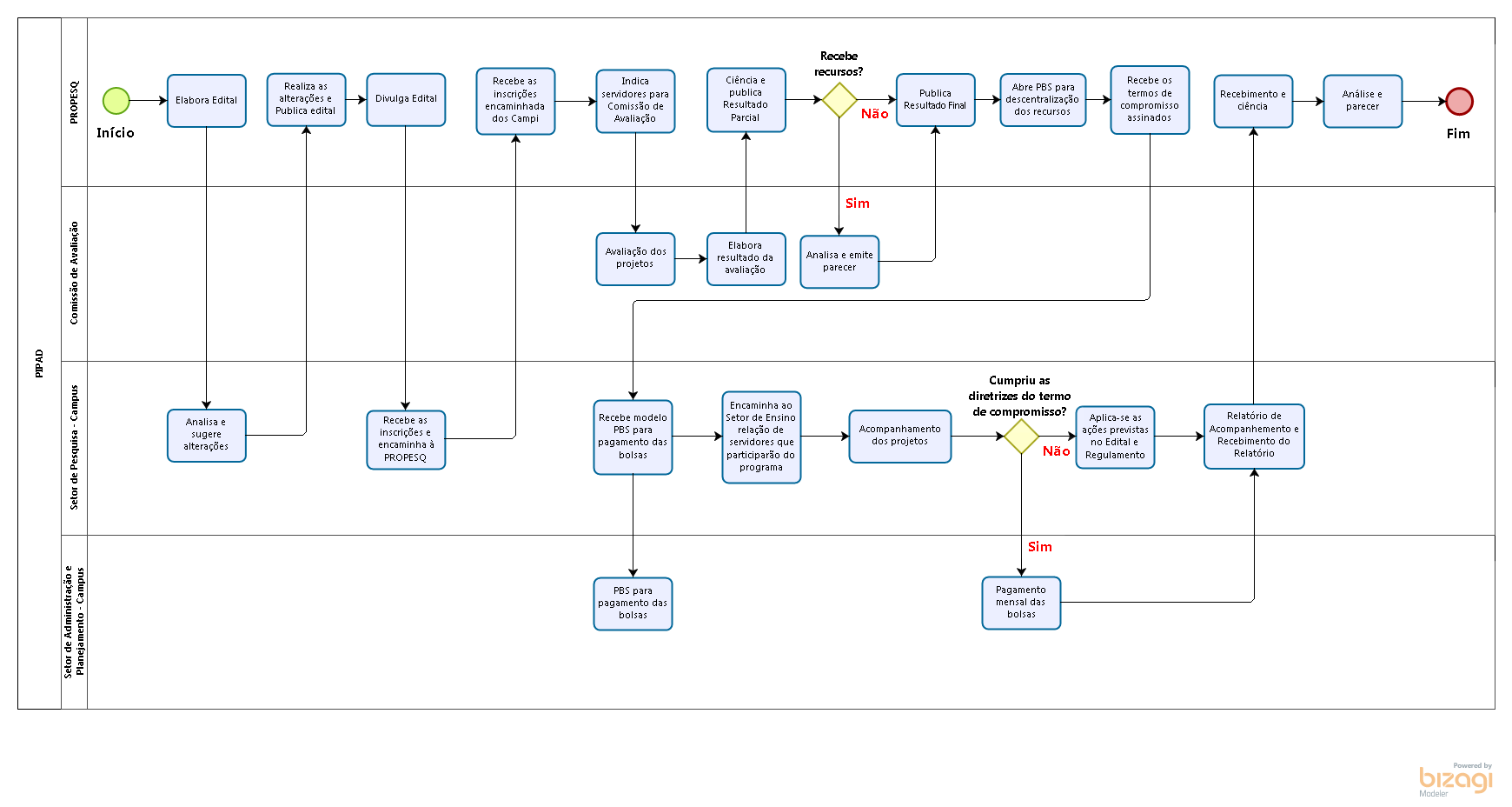
Fluxo PIPAD

por Pamela Carvalho última modificação 05/05/2017 18h23

PNG image icon Fluxo PIPAD.png — Imagem PNG, 59 KB (60822 bytes)