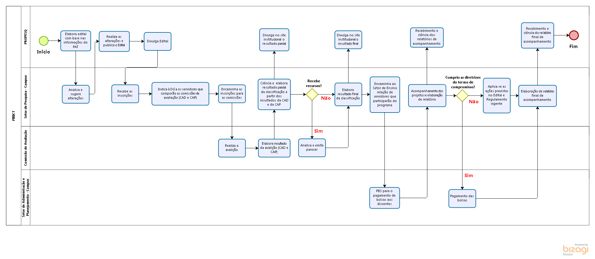
Fluxo PIBICT

por Pamela Carvalho última modificação 05/05/2017 18h25

PNG image icon Fluxo PIBICT.png — Imagem PNG, 61 KB (63281 bytes)