Marcelo Pontes

Página pessoal do autor neste site…
Últimos conteúdos criados por este usuário
26/03/2021 | PORTARIA N° 44, DE 19 de janeiro de 2021 - Reconhecimento de Curso |
---|---|
08/03/2021 | Regulamento do Colegiado do Curso |
08/03/2021 | Composição do Colegiado do Curso |
08/03/2021 | Regulamento do NDE |
08/03/2021 | Composição do NDE |
08/03/2021 | Corpo Docente |
03/04/2020 | 8 - Estágio Curricular Supervisionado Obrigatório no PPC |
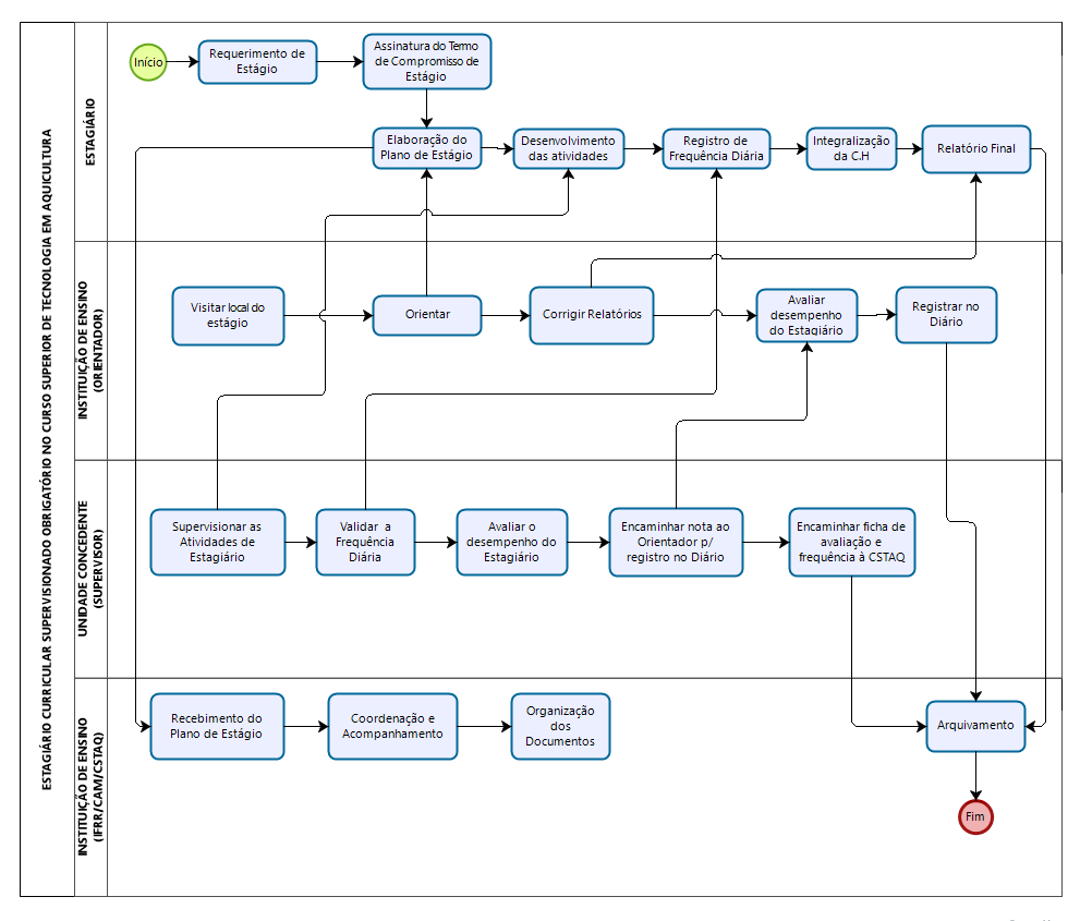
03/04/2020 | 7. Fluxo do Estágio |
03/04/2020 | 6 - Modelo - Relatorio de Atividades de Estágio |
03/04/2020 | 5 - Modelo - Avaliação do Supervisor |